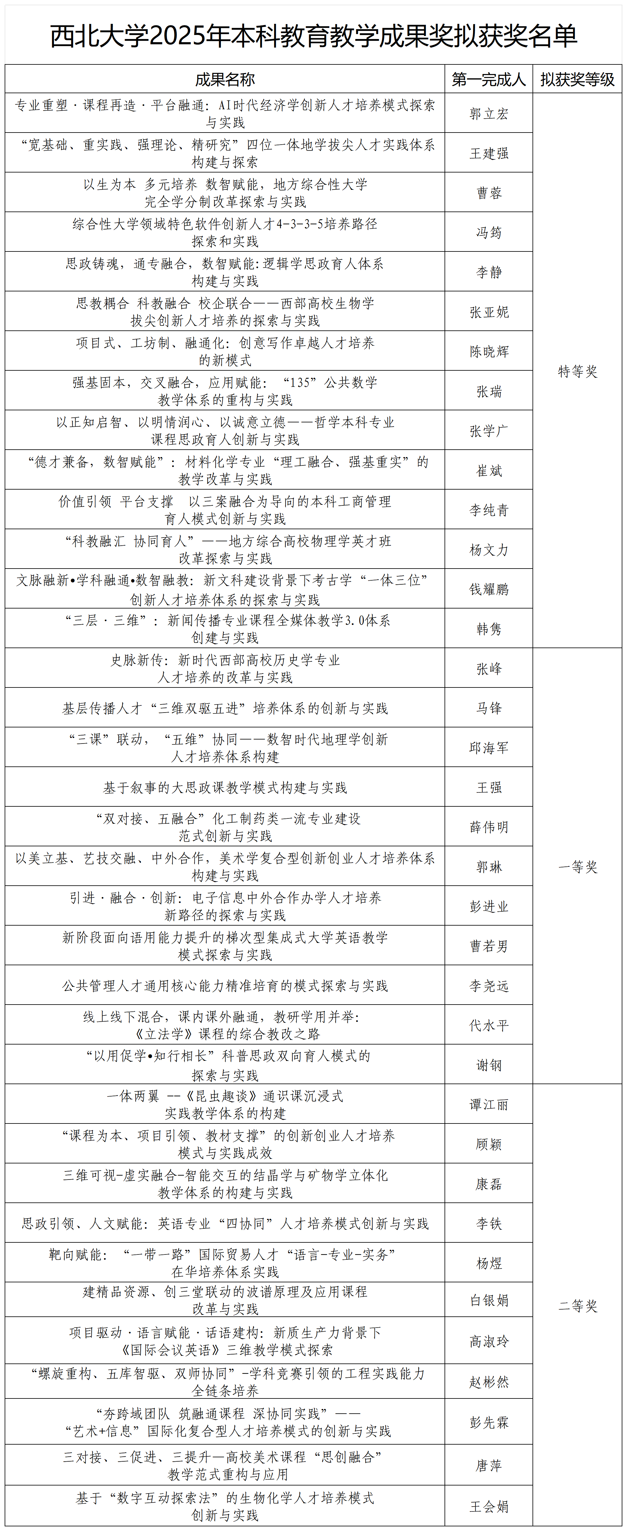
根据《437ccm·必赢国际关于开展2025年本科教育教学成果奖评选工作的通知》(西大教〔2025〕19号)要求,经个人申报、单位推荐与专家评审,拟确定“专业重塑·课程再造·平台融通:AI时代经济学创新人才培养模式探索与实践”等14项成果获特等奖,“史脉新传:新时代西部高校历史学专业人才培养的改革与实践”等11项成果获一等奖,“一体两翼-《昆虫趣谈》通识课沉浸式实践教学体系构建”等11项成果获二等奖。同时,将依序推荐参加陕西省2025年本科教育教学成果奖评选。现将拟获奖名单予以公示,公示期为2025年9月8日-12日。公示期任何单位或个人有异议,请实名以书面形式向教务处反映。
联系电话:029-88308662
邮 箱:jck@nwu.edu.cn
教 务 处
2025年9月8日
